两个月喜获满意拆迁补偿,山东当...
青海省海南藏族自治州同德县当事...
河北青县马厂镇当事人:你们的相...
云南文山市广南县当事人:你们的...
辽宁本溪市明山区当事人:你们的...
山东临沂市沂水县当事人:你们的...
惠州大亚湾开发区当事人:你们的...
齐齐哈尔富裕县当事人:你们的案...
锦州北镇市正安镇当事人:你们的...
邢台新河县当事人:你们的不动产...
电话:400-678-5000
QQ :1654176209
邮编:100071
E-mail:bjcls@163.com
谢红星:不予行政处罚行为的确定
原载:《学术界》2022年第7期
摘要:新《行政处罚法》拓展了不予行政处罚的规定。不予行政处罚行为是具备责任能力的当事人违反行政管理秩序事实成立,但依法应当或者可以不予行政处罚的行为。从形式上看,不予行政处罚行为是非常轻微的违法行为;就实质而言,不予行政处罚行为是没有危害性的违法行为、没有处罚必要性的违法行为或没有主观过错的违法行为,具备了违法性却欠缺了当罚性。基于“违法非常轻微”的形式特征,法定责任为人身自由罚、资格罚和较大数额财产罚等行政处罚的违法行为,法律、法规、规章规定并处多种行政处罚的违法行为,故意实施而且主观恶性较大的违法行为,以及责令改正而拒不改正的违法行为,不是不予行政处罚行为。同时,结合和运用一线执法经验,从法律、法规、规章的“责令改正”规定、“可以处罚”规定、对当事人主观过错的特殊规定中发现不予行政处罚行为。
关键词:不予行政处罚行为;违法性;当罚性;违法非常轻微;
不予行政处罚行为是“免罚清单”和《行政处罚法》修订提出的新问题。修订前《行政处罚法》虽然有“违法行为轻微并及时改正,没有造成危害后果的,不予行政处罚”的规定,但这一规定并非以专条,而是以附款即第二十七条第二款的形式出现,附于从轻或减轻处罚情形之后,从某种意义上说,不是一项独立的制度。在行政执法实践中,基层执法人员的普遍心态是“能罚则罚,不罚失职”,自1996年《行政处罚法》生效以来,行政机关作出不予行政处罚决定的情况总体较少。在行政法学界,研究应受行政处罚行为的成果不断出现,却很少有成果对不予行政处罚行为的概念、特征、类型及具体分布进行深入地探讨。
转变始于优化营商环境改革的推进。在优化营商环境上,中国社会形成了一个基本的共识:法治是最好的营商环境。在行政执法领域,良好的营商环境不仅要求行政执法严格规范公正文明,更进一步要求行政执法“有温度”。2019年3月,上海市发布了《市场轻微违法违规经营行为免罚清单》,成为全国首例“免罚清单”。此后,各类各层次的“免罚清单”在全国各地如雨后春笋般涌现,对符合条件的轻微违法行为不予处罚,被认为是塑造“有温度”行政执法,以及营造法治化营商环境的必要之举。在《行政处罚法》实施二十多年,尤其是近几年来各种“免罚清单”试行的基础上,2021年新修订的《行政处罚法》拓展了不予行政处罚的规定:从附属性规定(旧《行政处罚法》第二十七条第二款)升格为专条独立规定(新《行政处罚法》第三十三条);不予处罚行为从单一情形扩充为三种情形。法源地位上升、内容扩充,不予行政处罚可以说已经成为《行政处罚法》上一项独立、重要的制度,与此相应,不予行政处罚行为也成为一个与应受行政处罚行为同等重要的行政法范畴。对不予行政处罚行为的内涵与外延、本质与特征、类型与分布展开研究,既是完善行政处罚理论的需要,也能对当下各种“免罚清单”的制定与实施产生积极的指导作用。
一、审合形名:不予行政处罚行为的形实
确定不予行政处罚行为,首先要构建不予行政处罚行为的概念。在行政法学上,概念的合理运用可以使行政法“从行政活动经验和各种变化不定的政治影响中解脱出来,并与它们保持距离”,赋予行政活动以类型化的意义与解释功能。当然,概念不可随意建构,而在概念的构建上,法教义学的方法值得借鉴。“法教义学既可以指围绕一国现行实在法构造的学说体系(‘概念—命题’体系),也可以指受权威拘束的思维形式和对现行实在法进行解释、建构与体系化的作业方式。”法教义学方法的运用意味着法学概念的构建必须围绕现行实在法,在一般性权威命题的基础上,对现行实在法进行梳理、解释、创造与凝练。具体而言,如果现行实在法已经给出了一个法学研究需要用到的概念的定义,则必须以现行实在法的定义为准,不可轻易另起炉灶。例如,新修订的《行政处罚法》第二条已经给出了“行政处罚”这一重要概念的定义,无论这一定义还有多少缺憾和不足,以我国行政处罚为主题的学术探讨,不可随意无视及越过这一定义。如果现行实在法尚未给出一个需要用到的法学概念的定义,也必须以现行实在法为依据,准确理解和阐释立法规定,构建一个符合立法原意的规范性概念。关于不予行政处罚行为,新修订的《行政处罚法》未给出一个明确的定义,基于法教义学的方法,必须从《行政处罚法》的相关规定中去找寻立法原意,构建与《行政处罚法》整体逻辑相一致的“不予行政处罚行为”概念。
(一)不予行政处罚行为的定义
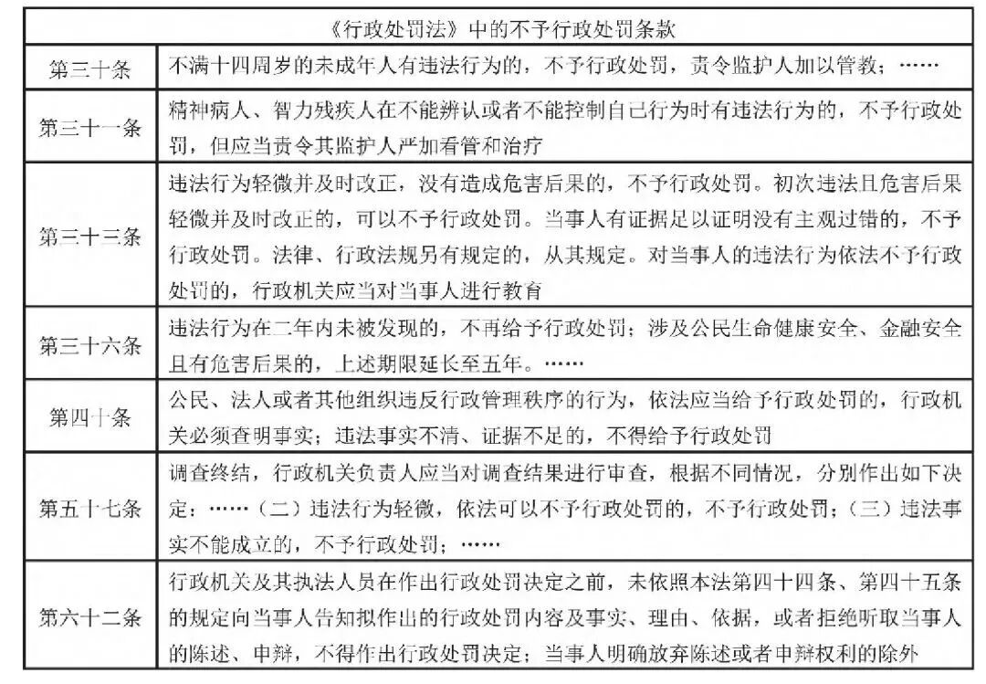
基于法教义学的方法,构建不予行政处罚行为的概念,必须依据作为“规范行政机关行使行政处罚权的基本法律”的《行政处罚法》,与《行政处罚法》中不予处罚规定内含的知识体系和整体逻辑保持一致。《行政处罚法》中的不予行政处罚规定并非只在第三十三条,而是包括表1所列条款(见下页表1)。
大体来看,《行政处罚法》中的不予行政处罚规定有四种:(1)主体不适格的不予行政处罚。第三十条对不满十四周岁的未成年人不予行政处罚,以及第三十一条对不能辨认或者不能控制自己行为的精神病人、智力残疾人不予行政处罚属于此情形。(2)证据不充分的不予行政处罚。即因违法事实不清、证据不足,以致违法事实不能成立的不予行政处罚,第四十条、第五十七条第三项属于此情形。(3)程序重大瑕疵的不予行政处罚。包括超过处罚时效的不予行政处罚,以及妨碍当事人行使陈述、申辩等程序权利的不予行政处罚。(4)欠缺处罚实质要件的不予行政处罚。即违法行为证据充分、事实成立,但因欠缺处罚实质要件的不予行政处罚,第三十三条、第五十七条第二项属于此情形。本文探讨第四种即第三十三条、第五十七条第二项不予行政处罚规定中的不予处罚行为。主体不适格的不予处罚和程序重大瑕疵的不予处罚不在本文探讨范围之内,因为那实际上属于主体责任能力和行政处罚程序的范畴,与“行为”本身不直接相关;违法事实不成立的不予处罚也不在本文探讨范围之内,因为不违法或者不能认定为违法的行为当然不能处罚,将不违法的行为作为不予行政处罚行为来研究,毫无必要而且模糊主题。
表1《行政处罚法》中的不予行政处罚条款
只有违法事实表面上虽已经成立,但因欠缺相关实质要件而导致的不予行政处罚,才是本文关注的主题。由此,本文将不予行政处罚行为定义为:具备责任能力的当事人违反行政管理秩序事实成立,但依法应当或者可以不予行政处罚的行为。这一定义的要点有三:其一,当事人具备责任能力。由此排除不具备责任能力的当事人实施的不予处罚的违法行为;其二,违反行政管理秩序事实成立。由此排除事实不清、证据不足,无法认定违法事实成立而不予处罚的行为;其三,行为依法应当或可以不予处罚,由此从本质上将不予行政处罚行为同应受行政处罚行为区分开来。从另一个角度看,不予行政处罚行为是形式上违法却不具备可罚性的行为。《行政处罚法》第四条明确规定:“公民、法人或者其他组织违反行政管理秩序的行为,应当给予行政处罚的,依照本法由法律、法规、规章规定,并由行政机关依照本法规定的程序实施。”可见依新修订的《行政处罚法》的逻辑,违法未必当罚,不当罚则不应处罚。形式上违法的行为缘何不当罚?需要结合不予行政处罚行为的特征与实质来分析。
(二)不予行政处罚行为的形式特征
不予行政处罚行为是违法事实成立、形式上违法的行为,形式违法是不予处罚行为的基本特征。就此而言,不予处罚行为与应受处罚行为极为相似,都是具备责任能力的当事人实施的违反行政管理秩序的行为。例如,《市场主体登记管理条例》第四十八条第一款规定:“市场主体未依照本条例将营业执照置于住所或者主要经营场所醒目位置的,由登记机关责令改正;拒不改正的,处3万元以下的罚款。”这一条款实际上规定了两项行为:一是市场主体未依法正确摆放营业执照,自行改正或经执法人员责令改正后在规定期限内改正的行为,这是一项不予行政处罚行为;二是市场主体未依法正确摆放营业执照,经执法人员责令改正后拒不改正的行为,这是一项应受行政处罚行为。无论如何,市场主体未依法正确摆放营业执照的行为已经违反《市场主体登记管理条例》第三十六条“市场主体应当将营业执照置于住所或者主要经营场所的醒目位置”之规定,构成违法。就形式违法而言,第四十八条第一款规定的两项行为并无太大差异,区别在于前者及时改正、后者拒不改正,而这正是前者不予处罚、后者应受处罚之区分的关键所在。
区别不止于此。《行政处罚法》第三十三条规定了三种不予行政处罚的具体情形:违法行为轻微并及时改正,没有造成危害后果;初次违法且危害后果轻微并及时改正;当事人有证据足以证明没有主观过错。意味着违法事实成立、形式上违法的行为只要具备这三种情形之一,即可能免予行政处罚。不难发现,这三种情形讲的都是违法非常轻微:或是违法行为事实和性质非常轻微,或是违法危害后果非常轻微,或是违法情节非常轻微,或是违法主观方面非常轻微。换言之,不予行政处罚行为是非常轻微的违法行为,除形式违法之外,违法非常轻微是不予行政处罚行为的又一特征。如果说形式违法是不予处罚行为与应受处罚行为的相似之处,违法非常轻微则是不予行政处罚行为形式上区别于应受行政处罚行为之所在,是不予行政处罚行为之所以不受行政处罚之缘由。《行政处罚法》第五条第二款规定:“设定和实施行政处罚必须以事实为依据,与违法行为的事实、性质、情节以及社会危害程度相当。”既然轻微违法行为可以从轻或减轻处罚,对非常轻微的违法行为不予行政处罚,也符合《行政处罚法》的整体逻辑。但是,为什么非常轻微的违法行为就可以不受处罚?在违法非常轻微的形式特征下,不予行政处罚行为实质上是什么行为?其不受行政处罚的内在原因是什么?仍需要深入探讨。
(三)不予行政处罚行为的实质
不予行政处罚行为是非常轻微的违法行为,其“违法非常轻微”的形式特征在《行政处罚法》上包括的三种情形,分别昭示着不予行政处罚的不同原因及实质:
1.无危害性的行为不处罚。
行政违法与刑事犯罪具有高度的同质性,应当制裁的刑事犯罪和行政违法都是有危害性的行为,《刑法》相关规定和理论对分析不予处罚的实质具有重要的参考意义。《刑法》第十三条规定“情节显著轻微危害不大的,不认为是犯罪”,《行政处罚法》第三十三条规定“违法行为轻微并及时改正,没有造成危害后果的,不予行政处罚”,对比《行政处罚法》第三十三条与《刑法》第十三条但书部分,两者在语句结构、表述逻辑上极为相似。在《刑法》中,“情节显著轻微危害不大的”也即不具有严重社会危害性的行为不被认为是犯罪,不追究刑事责任,遵循同样的逻辑,在《行政处罚法》中,“违法行为轻微并及时改正,没有造成危害后果”的行为亦未免不可以被认为是没有危害性的行为,不予行政处罚。换言之,如果说《刑法》第十三条但书部分表达的是“无严重社会危害性不构成犯罪”“无罪不罚”,《行政处罚法》第三十三条第一款前部分表达的则是“无危害性不罚”。“如果一个人的行为不具有危害性,那么他的行为就应该是自由的。”基于此,无危害性的行为是不予行政处罚行为。
2.无处罚必要性的行为不处罚。
初次违法且危害后果轻微并及时改正的行为不再是完全无危害性的行为,因而《行政处罚法》第三十三条规定对此类行为“可以”不予行政处罚。可以不处罚意味着可以不处罚,也可以处罚,授予了行政机关便宜行事的处罚裁量权,折射出一种便宜主义的理论思路。行政法上的便宜主义,是指在“行为人之行为已满足违反行政法上义务之要件而具可罚性”的情形下,执法机关“在个案中仍可放弃对此行为之追究及处罚”。法治被认为是最好的营商环境,法治化的营商环境不仅要求行政执法严格规范公正文明,还要求监管执法“包容审慎”有“温度”,更多采用柔性执法的方式,从“能罚则罚”逐渐转变为“能不罚则不罚”。易言之,从国家政策大方向和更好实现执法社会效果的考量出发,对于暂时没有处罚必要性的非常轻微的违法行为,行政机关应便宜行事,尽可能不予处罚。基于此,无处罚必要性的行为是不予行政处罚行为。
3.无过错的行为不处罚。
有错必罚、无错不究,是人类社会获得普遍认同的正义和法理,只有“能够把行为人实施的符合构成要件的违法的行为作为应受谴责的东西而归属于行为人”,才可以说“行为人具有责任”,换言之,“行为只有作为意志的过错才能归责于我”,否则,无过错则无责任。在公法领域,无过错则无责任意味着执法司法机关只能对具备责任能力、意志自由且主观上有过错的公民实施的违法行为追究法律责任,主观上无过错的人无须承担责任,既不能对其施以刑罚,也不能对其施以行政处罚。《行政处罚法》第三十三条规定当事人有证据足以证明没有主观过错的违法行为不予行政处罚,是因为没有过错的行为本来就不可以施以处罚,“在完全不能非难行为人的场合,是不能科处制裁的”。基于此,无过错的行为是不予行政处罚行为。
综上所述,不予行政处罚行为是具备责任能力的当事人违反行政管理秩序事实成立,但依法应当或者可以不予行政处罚的行为。从形式上看,不予行政处罚行为由具备责任能力的当事人实施,违法事实成立,但违法非常轻微;就实质而言,不予行政处罚行为是没有危害性的违法行为、没有处罚必要性的违法行为、没有主观过错的违法行为。从《行政处罚法》第四条规定的表述来看,应受行政处罚行为构成要件大体而言有二:一是违反行政管理秩序事实成立,具备了违法性;二是依法应当给予行政处罚,具备了当罚性。不同于应受行政处罚行为,不予行政处罚行为是具备了违法性却欠缺了当罚性的行为,其当罚性的欠缺,是因为不具备危害性、不具备处罚必要性、不具备主观过错所致,这既是现行实在法的规定,也契合人类社会的普遍正义和自然法理。
二、先予排除:不予行政处罚行为的反向
确定不予行政处罚行为的概念、形式特征和实质只是第一步,接下来需要以此为出发点,进一步发现和确定法律、法规、规章中的具体不予处罚行为。违法非常轻微是不予行政处罚行为的形式特征,也是从成千上万个部门法条款中排查不予行政处罚行为的基准。但是,即使《行政处罚法》第三十三条规定了“违法行为轻微”“及时改正”“没有造成危害后果”“初次违法”“危害后果轻微”“没有主观过错”等“违法非常轻微”的具体内容,要从正面认定“违法非常轻微”及不予行政处罚行为仍极为困难。对此,本文认为,不妨换一个角度,运用反向思维:既然不予行政处罚行为是非常轻微的违法行为,则严重违法行为必然不是不予行政处罚行为。可以结合《行政处罚法》和法律、法规、规章的规定,总结出一些明确可视的标准,先大致确定严重违法行为的类型并将其排除在不予行政处罚行为之外,限缩不予行政处罚行为的排查范围。
(一)法定责任为人身自由罚、资格罚和较大数额财产罚等行政处罚的违法行为不是不予行政处罚行为
从法律责任的角度看,凡法律、法规、规章规定须承担较严重行政处罚的违法行为,一般都可以说是严重违法行为。关于哪几种处罚才算较严重行政处罚,《行政处罚法》第六十三条实际上有所指。第六十三条规定行政机关作出六种处罚决定时,应当在当事人要求下组织听证,分别是:“(一)较大数额罚款;(二)没收较大数额违法所得、没收较大价值非法财物;(三)降低资质等级、吊销许可证件;(四)责令停产停业、责令关闭、限制从业;(五)其他较重的行政处罚;(六)法律、法规、规章规定的其他情形。”显然,第六十三条的(一)(二)(三)(四)(五)(六)是并列的关系,既然(五)是“其他较重的行政处罚”,那么(一)(二)(三)(四)列举的自然是“较重的行政处罚”。同时,比财产罚和资格罚更为严厉的人身自由罚(行政拘留),当然更是“较重的行政处罚”。
法律、法规、规章的规定足以印证这一点。凡是法律、法规、规章规定须承担较大数额财产罚、资格罚和人身自由罚的违法行为,一般都是性质恶劣、情节严重、危害性较大的严重违法行为。例如,《食品安全法》第一百二十二条、一百二十三条、一百二十四条规定的处罚,动辄“没收违法所得和用于违法生产经营的工具、设备、原料”“五万元以上罚款”“十万元以上罚款”“十倍以上罚款”“十五倍以上罚款”“责令停产停业”“吊销许可证”,必要时可以“给予拘留”,对应的违法行为则是“经营病死、毒死或者死因不明的禽、畜、兽、水产动物肉类,或者生产经营其制品”“生产经营腐败变质、油脂酸败、霉变生虫、污秽不洁、混有异物、掺假掺杂或者感官性状异常的食品、食品添加剂”之类,按照常识常理可知是非常严重的违法行为。又如《反垄断法》第四十七条规定:“经营者违反本法规定,滥用市场支配地位的,由反垄断执法机构责令停止违法行为,没收违法所得,并处上一年度销售额百分之一以上百分之十以下的罚款。”有能力滥用市场支配地位的企业一般都是大型企业,销售额巨大,“并处上一年度销售额百分之一以上百分之十以下的罚款”已经是很大数额的罚款、非常严重的处罚,对应的违法行为“滥用市场支配地位”,从专业的角度看,是危害性非常大的违法行为。总之,法律、法规、规章对一些违法行为处以重罚绝非无因,法定责任是较严重行政处罚的违法行为,绝不可能“违法非常轻微”,一般不可能“不予行政处罚”。
(二)法律、法规、规章规定并处多种行政处罚的违法行为不是不予行政处罚行为
行政法上有所谓“一事不再罚”原则,系指“禁止国家对于人民之同一行为,以相同或类似之措施多次地处罚”。当然,“一事不再罚”并非绝对,“若法律有明文规定排除一事不二罚原则,或是对一违法行为可同时采数种罚则,如可并采罚锾及吊销执照之处罚时,则例外应可容许”,我国《行政处罚法》对于“一事不再罚”只是规定“对当事人的同一个违法行为,不得给予两次以上罚款的行政处罚”,并未禁止对某一违法行为并处多种行政处罚,法律、法规、规章中规定对某一违法行为并处多种处罚的条款,不在少数。但是,“一事不再罚”毕竟是获得共识的行政法重要原则,甚至被认为具有宪法之意义,是现代法治国家、法治政府之体现。基于“一事不再罚”的法治精神,部门行政法中对某一违法行为并处多种处罚的条款必须适宜而且控制数量,规定单一处罚是一般原则,规定并罚是特殊规定。
单一处罚是一般原则,则法律、法规、规章规定并罚的违法行为,都可以说是“特殊”的违法行为。从法律、法规、规章的具体规定来看,这些“特殊”以至需要并罚的违法行为,都是较为严重的违法行为。以《市场主体登记管理条例》为例,《市场主体登记管理条例》第四十三规定,未经设立登记从事经营活动的,“由登记机关责令改正,没收违法所得”,这是单一处罚;拒不改正的,“处1万元以上10万元以下的罚款”,这还是单一处罚;只有“情节严重的”,才需要并罚,即“依法责令关闭停业,并处10万元以上50万元以下的罚款”。第四十四条需要并罚的违法行为是“提交虚假材料或者采取其他欺诈手段隐瞒重要事实取得市场主体登记的”,其是严重违法行为,类似被并罚的还有第四十八条第三款的“市场主体伪造、涂改、出租、出借、转让营业执照”。概言之,法律、法规、规章规定单一处罚的违法行为可能是轻微违法行为,也可能是较严重违法行为,但法律、法规、规章规定要并处多种行政处罚的违法行为,一般都是较为严重的违法行为。此类违法行为,自不在“免罚”之列。
(三)故意实施而且主观恶性较大的违法行为不是不予行政处罚行为
对违法行为施以行政处罚以当事人具有主观过错为前提,是当今域外行政处罚立法的通例,并为本次修订后我国《行政处罚法》所吸收。参照刑法理论,当事人在违法行为中的主观过错亦包括故意和过失两种,然对于故意实施的违法行为和基于过失导致的违法行为,立法的应对歧异明显。德国《违反秩序罚法》第十条规定:“故意与过失:只有故意行为方可作为违反秩序行为处罚,但是法律明确规定对过失行为应当处以罚款的情形除外。”过失行为或罚或不罚,故意行为则必须要处罚。2005年我国台湾地区实施的“行政罚法”规定出于故意或过失的违法行为应予处罚,但其“社会秩序维护法”第七条规定:“违反本法行为,不问出于故意或过失,均应处罚。但出于过失者,不得罚以拘留,并得减轻之”,意味着行为人主观过错的差异,会影响处罚之轻重,过失可减轻。我国《行政处罚法》没有过失违法行为从轻或减轻处罚的明确规定,但行政机关的各种裁量规则中不乏此类规定,《市场监管总局关于规范市场监督管理行政处罚裁量权的指导意见》(国市监法[2019]244号)规定七种情形可以依法从轻或减轻行政处罚,其中第五项就是“当事人有充分证据证明不存在主观故意或者重大过失的”。
与过失从轻相对应的,是故意不从轻甚至从重。德国规定故意违法必须处罚,我国台湾地区规定故意违法不可减轻,我国《行政处罚法》虽未明确规定故意违法从重,裁量规则中却不乏此规定,《市场监管总局关于规范市场监督管理行政处罚裁量权的指导意见》规定:“有下列情形之一的,可以依法从重行政处罚:……(3)教唆、胁迫、诱骗他人实施违法行为的。……”教唆、胁迫、诱骗他人实施违法行为,主观上不仅是故意,而且是主观恶性较大的故意违法。以此推论,凡是故意实施而且主观恶性较大的违法行为,都是具备了一定的从重情节的较严重违法行为,即使未必一定都要从重处罚,但至少一般不能免予处罚。如《市场主体登记管理条例》第四十四条“提交虚假材料或者采取其他欺诈手段隐瞒重要事实取得市场主体登记”、第四十八条第三款“伪造、涂改、出租、出借、转让营业执照”,《关于商品和服务实行明码标价的规定》第二十一条“在标价之外加价出售商品或收取未标明的费用”等行为,即使是首次违法、没有造成实质性危害后果,但因为是故意实施的违法行为,而且主观恶性较大,无论如何也不能说是非常轻微的违法行为,不应在“免罚”之列。
(四)责令改正而拒不改正的违法行为不是不予行政处罚行为
新修订的《行政处罚法》明确责令改正不属于行政处罚。但责令改正虽非行政处罚,却可视为执法机关发出的行政命令,内容是要求纠正违法,如果当事人不理会执法机关的命令,继续实施违法行为:一则意味着违法行为依然存在,继续构成对行政管理秩序的破坏;二则意味着违法行为的危险性增加,可能造成更严重的危害后果;三则意味着当事人已经明知行为违法并且可能造成危害后果,却至少是在放任这一后果发生,主观上是故意甚至恶意。要言之,被执法机关责令改正后仍拒不改正的行为是违法行为,而且不能说是非常轻微的违法行为,不具备“免罚”的基本条件。
结合法律、法规、规章的现有规定和行政执法实践,对责令改正而拒不改正违法行为的处理大体分为三种:第一,对于“责令改正”而暂不处罚的违法行为,如果当事人拒不改正,法律、法规、规章一般会规定给予处罚。换言之,及时改正不处罚,拒不改正则处罚。例如《市场主体登记管理条例》第四十七条规定:“市场主体未依照本条例办理备案的,由登记机关责令改正;拒不改正的,处5万元以下的罚款。”第二,对于“责令改正+处罚”的违法行为,如果当事人拒不改正,法律、法规、规章一般会规定加重处罚。例如《食品安全法》第一百二十六条第一款规定:“违反本法规定,有下列情形之一的,由县级以上人民政府食品安全监督管理部门责令改正,给予警告;拒不改正的,处五千元以上五万元以下罚款;……”第三,对于“责令改正+可以处罚”而当事人拒不改正的违法行为,法律、法规、规章没有明确规定具体该如何处理,但依照及时改正不处罚、拒不改正则处罚的立法精神,则应给予处罚。总之,责令改正而拒不改正,如果原来是暂不处罚,则变为要处罚;如果原来也要处罚,则加重处罚;如果原来是可以不处罚,则变为不可以不处罚。无论是何种“责令改正”,责令改正而拒不改正的违法行为,一般不是不予行政处罚行为。
综上所述,不予行政处罚行为是非常轻微的违法行为,反过来说,较严重的违法行为不是不予行政处罚行为。从法律后果、处罚方式、主观过错程度及表现着手,结合《行政处罚法》和法律、法规、规章的具体规定,本文初步得出以下结论:至少有四类违法行为,即法定责任为人身自由罚、资格罚和较大数额财产罚等行政处罚的违法行为,法律、法规、规章规定并处多种行政处罚的违法行为,故意实施而且主观恶性较大的违法行为,以及责令改正而拒不改正的违法行为等四类行为不符合“违法非常轻微”的形式特征,不是不予行政处罚行为。将此四类行为先予排除,由此可以继续确定具体不予行政处罚行为的下一步。
三、循名责实:不予行政处罚行为的发现
在认定及先予排除部分较严重违法行为的基础上,以“违法非常轻微”的形式特征为基准,准确把握不予行政处罚行为无危害性、无处罚必要性、无主观过错的实质,梳理法律、法规、规章的具体规定,结合一线执法的实践经验,发现不予行政处罚行为。
(一)从“责令改正”的规定中发现不予行政处罚行为
责令改正不是行政处罚,因此,如果法律、法规、规章规定一项违法行为的法律后果是责令改正、暂时没有行政处罚,而当事人又能在执法机关要求的期限内及时改正,这项被及时改正的违法行为,就是不予行政处罚行为。以《市场主体登记管理条例》为例,从其第四十三条、第四十六条、第四十七条、第四十八条第一款这些规定可以得出:未经设立登记从事经营活动、没有违法所得、当事人及时改正的行为,未依法办理变更登记、当事人及时改正的行为,未依法办理备案、当事人及时改正的行为,未依法将营业执照置于住所或者主要经营场所醒目位置、当事人及时改正的行为,都是不予行政处罚行为。责令改正、暂不处罚,同时当事人及时改正的行为,是《行政处罚法》第三十三条第一款所言“违法行为轻微并及时改正,没有造成危害后果的”违法行为,依《行政处罚法》规定及“无危害性的行为不处罚”之法理,是不予行政处罚行为。
(二)从“可以处罚”的规定中发现不予行政处罚行为
《行政处罚法》第三十三条第一款同时规定:“初次违法且危害后果轻微并及时改正的,可以不予行政处罚。”这是关于可以不予行政处罚行为的总纲性规定。然而,法律、法规、规章较少见“可以不予处罚”的规定,相反,却有大量“可以处罚”的规定。当然,可以不予处罚,意味着执法机关可以不处罚,也可以处罚;可以处罚,意味着执法机关可以处罚,也可以不处罚。可见,虽然话语表达不同,或许隐含的立法倾向也不同,“可以不处罚”和“可以处罚”的内容意义却基本相同,即赋予了执法机关在处罚和不处罚之间进行裁量的权力。因此,虽然《行政处罚法》上的“可以不予处罚”条款,在法律、法规、规章中极少见到直接对应规定,却不妨从法律、法规、规章“可以处罚”的规定中,去发现具体的不予行政处罚行为。
以《价格法》第四十二条为例:“经营者违反明码标价规定的,责令改正,没收违法所得,可以并处五千元以下的罚款。”《价格法》没有具体规定执法机关什么情况下可以不罚款,但《行政处罚法》总括式规定了可以不予处罚的条件:初次违法;危害后果轻微;及时改正。《关于商品和服务实行明码标价的规定》第二十一条又列举了经营者违反明码标价规定的六种具体行为:不明码标价;不按规定的内容和方式明码标价;在标价之外加价出售商品或收取未标明的费用;不能提供降价记录或者有关核定价格资料;擅自印制标价签或价目表;使用未经监制的标价内容和方式。其中,不明码标价、在标价之外加价出售商品或收取未标明的费用、不能提供降价记录或者有关核定价格资料三类行为,或损害消费者知情权和选择权,或造成严重危害后果,或主观恶性较大,一般不宜免罚,但其余三类行为,只要未明显损害消费者的知情权与选择权、没有违法所得,则危害性不大,没有处罚的必要。因此,结合《行政处罚法》和《关于商品和服务实行明码标价的规定》的规定,可以从《价格法》第四十二条发现三项可以不予行政处罚行为:不按规定的内容和方式明码标价;擅自印制标价签或价目表;使用未经监制的标价内容和方式。以此类推,凡法律、法规、规章规定“可以处罚”从而授予执法机关裁量处罚或不处罚权力的条款,都可以依据《行政处罚法》第三十三条第一款“初次违法且危害后果轻微并及时改正的,可以不予行政处罚”,结合违法行为自身的性质、危害后果、当事人的主观过错程度,判断其中有无裁量不予处罚的余地,发现具体的不予行政处罚行为。
(三)从法律、法规、规章对当事人主观过错的特殊规定中发现不予行政处罚行为
《行政处罚法》第三十三条第二款规定:“当事人有证据足以证明没有主观过错的,不予行政处罚。”本文认为,准确理解这一规定需要把握三点:第一,主观过错是应受行政处罚行为的构成要件。“没有主观过错的”,就“不予行政处罚”。第二,执法机关仍然负有证明违法行为当事人主观过错的义务。“当事人有证据足以证明”的表述并不意味着执法机关在决定给予处罚的时候不需要证明违法行为当事人的主观过错,依法行政的法治原则要求行政机关在证据全面充分的情况下才能作出行政行为,当然也包括当事人主观上有无过错的证据。第三,“当事人有证据足以证明”主要规定的是当事人证明自己主观上没有过错的权利。《行政处罚法》第七条第一款规定:“公民、法人或者其他组织对行政机关所给予的行政处罚,享有陈述权、申辩权;……”第三十三条第二款某种意义上是第七条第一款的延伸,是当事人陈述权、申辩权的展现。具体来说,如果执法机关无法证明当事人主观上有过错,当事人也无义务、不需要证明自己没有过错,处罚决定自然不应作出;如果执法机关已经举证指出当事人主观上有过错,当事人仍然有权利举证来证明自己主观上没有过错,而且当事人此时也只有积极行使此项权利,才可能使自己免于被处罚。
应该说,执法机关证明当事人主观过错一般比较容易。行政处罚的实施以当事人违反行政管理秩序的事实为前提,在法律、法规、规章中,违反行政管理秩序的事实往往具体化为对法定义务的违反,违反法定义务即被视为对行政管理秩序的违反,而违反法定义务这一立法构造之事实,本身即隐含了当事人主观上具有某种过错之含义。在民法上,过错责任的基础在于对法定义务的违反,在行政法上,法定义务更是认定主观过错之核心。换言之,行政管理法律规范明确详细地规定了行政相对人的各项法定义务,相对人如果不履行某项法定义务,违反行政管理秩序,立法即推定其主观上有过错,即使不是故意,也存在过失。因此,执法机关一般只需要证明违法事实的存在,以及违法事实系当事人不履行法定义务或履行法定义务不到位引起,即可视为初步证明了当事人主观过错。这显然较容易做到。相反,当事人此时要想推翻执法机关的初步证明,就必须提出正当防卫、紧急避险、意外事件、不可抗力等正当化事由,这显然是较难举证的。以此而论,以当事人能证明自己无主观过错为切入点,去发现法律、法规、规章以及行政执法实践中的不予行政处罚行为,显然操作性不强。
但是,换一个角度,从执法机关必须初步证明当事人主观过错的义务切入,执法机关不能证明当事人主观过错的行为,当然是不予行政处罚行为。正如上文所言,执法机关初步证明当事人主观过错一般较容易,但那是在法律、法规、规章对应受处罚违法行为的主观过错没有特殊规定的“一般”情形下,相反,如果法律、法规、规章对应受处罚违法行为的主观过错要件有特殊规定,执法机关则不仅要证明当事人存在主观过错,还必须进一步证明当事人的主观过错符合法律、法规、规章的特殊规定,才能作出处罚决定,否则不得给予行政处罚。例如,《市场主体登记管理条例》第四十四条规定,采取欺诈手段隐瞒重要事实取得市场主体登记的,由登记机关责令改正,没收违法所得,并处5万元以上20万元以下的罚款。执法机关不仅要证明当事人取得市场主体登记是不合法的,还要证明当事人在其中有欺诈行为、故意隐瞒了重要事实,如果不能证明这些,则不得给予处罚。总之,执法机关有证明违法行为当事人主观过错的义务,但如果法律、法规、规章对应受处罚违法行为的主观过错要件有特殊规定,执法机关则必须进一步证明当事人主观过错符合法律、法规、规章的特殊规定,由此形成发现不予行政处罚行为又一突破点:执法机关不能证明当事人主观过错符合法律、法规、规章特殊规定的违法行为,是不予行政处罚行为。
(四)从一线执法经验中发现不予行政处罚行为
实践是最好的指南。一线执法人员身处执法一线,面对面与行政相对人打交道,处理法律文本类型化规定无法体现其复杂性的真实案件,透过纷繁庞杂的法条,审慎行使裁量权,其对案情分析之透彻、法条适用认识之深刻,并非纸上可以得来。基于丰富的执法经验,一线执法人员对实践中哪些违法行为危害性轻微、应当或者可以不予行政处罚往往有着仅从法条无法得出的真知灼见。以市场监管领域为例,根据一线执法经验,市场主体登记注册、价格、广告、包装标识等具体领域违法行为危害性相对轻微,执法机关有较多作出不予处罚决定的空间。相反,在产品质量、食品、药品、化妆品、特种设备、专利、商标、反不正当竞争、反垄断等具体领域,执法机关作出不予处罚决定的空间很小,因为上述具体领域的违法行为,往往触及安全底线、危害人民群众生命财产安全、严重侵犯知识产权以及严重危害市场公平竞争秩序,是必须处罚甚至严厉处罚的违法行为。当然,上述具体领域并非完全不存在不予处罚的空间,以食品领域为例,实践中执法机关对食品销售过程中少数轻微违法行为(销售食品不符合食品安全标准、有证据足以证明没有主观过错,标签、说明书存在瑕疵),往往持宽松包容之标准,在符合一定条件的前提下亦能作出不予处罚决定,但对于食品生产过程中的违法行为则一般不免罚,因为执法人员根据经验认为:销售者对食品安全尽一般注意义务,生产者对食品安全尽特殊注意义务。也因此,食品销售过程中的违法行为或能免罚,食品生产过程中的违法行为则很难免罚。总之,不仅要从法律、法规、规章的具体规定中发现不予行政处罚行为,更要充分结合和运用一线执法经验,善于从执法实践发现不予行政处罚行为。
综上所述,发现不予行政处罚行为的路径包括而不限于:从法律、法规、规章的“责令改正”的规定中发现不予行政处罚行为,法律、法规、规章规定法律后果为责令改正、暂不处罚,同时当事人及时改正的行为,是不予行政处罚行为;从法律、法规、规章的“可以处罚”的规定中发现不予行政处罚行为,依据《行政处罚法》第三十三条第一款“首违不罚”之规定,结合违法行为自身的性质、危害后果、当事人的主观过错程度,判断其中有无裁量不予处罚的余地,发现具体的不予行政处罚行为;从法律、法规、规章对当事人主观过错的特殊规定中发现不予行政处罚行为,执法机关不能证明当事人主观过错符合法律、法规、规章特殊规定的违法行为,是不予行政处罚行为;最后,从一线执法经验中发现不予行政处罚行为,充分结合和运用一线执法经验,善于从执法实践发现不予行政处罚行为。
四、结 语
围绕《行政处罚法》第三十三条,基于法教义学的思维方法,本文将不予行政处罚行为定义为具备责任能力的当事人违反行政管理秩序事实成立,但依法应当或者可以不予行政处罚的行为。从形式上看,不予行政处罚行为是非常轻微的违法行为;就实质而言,不予行政处罚行为是没有危害性的违法行为、没有处罚必要性的违法行为、没有主观过错的违法行为,具备了违法性却欠缺了当罚性。从“违法非常轻微”的形式特征出发,法定责任为人身自由罚、资格罚和较大数额财产罚等行政处罚的违法行为,法律、法规、规章规定并处多种行政处罚的违法行为,故意实施而且主观恶性较大的违法行为,以及责令改正而拒不改正的违法行为等至少四类行为不符合“违法非常轻微”的形式特征,不是不予行政处罚行为。在先予排除部分违法行为的基础上,本文尝试从法律、法规、规章的“责令改正”规定、“可以处罚”规定、对当事人主观过错的特殊规定中发现不予行政处罚行为,同时主张充分结合和运用一线执法经验,从一线执法实践中发现不予行政处罚行为。总之,通过对不予行政处罚行为概念、特征、实质、外延、分布的初步探讨,确立其作为行政法学新范畴之地位,为进一步的研究开辟路径,也为当下各式“免罚清单”的制定提供参考。来源:行政法实务






