中国行政律师网—北京行政律师—北京凯诺律师联系我们 | 加入收藏

法律热线:010-53359288 / 18601155977

  
蔡金荣‖ 行政处罚决定公开的规范结构及展开
发布日期:2022-10-26点击率:534

  蔡金荣‖ 行政处罚决定公开的规范结构及展开

  摘要

  行政处罚决定公开规范是政府信息公开制度和行政执法公示制度深度结合的产物,现行法制中有关“行政处罚决定公开”的规范是一个体系性的存在,其实际上蕴含着一个授权公开与限制公开的双向规范结构。行政处罚决定公开规范的目的应当以监督规范行政处罚权为主、风险提示或者守法教育为辅,但不应当包括声誉制裁。借助一定的限制性条件,行政处罚决定公开规范能够通过合宪性审查。同时,应当区分“回应型公开”和“引导型公开”来认定行政处罚决定是否“具有一定社会影响”。“依法公开”中的“依法”实质上是对行政处罚决定公开的规范和限制;“公开”是指行政处罚主体主动公开行政处罚决定,但不排除社会公众在行政处罚主体未主动公开的情况下申请公开。

  引言

  2021年10月21日晚,北京朝阳公安局发布情况通报:近日,朝阳公安分局接群众举报称,有人在朝阳某小区卖淫嫖娼。对此,警方依法开展调查,将卖淫违法人员陈某卉(女,29岁),嫖娼违法人员李某迪(男,39岁)查获。经审查,上述人员对违法事实供认不讳,目前均已被朝阳公安分局依法行政拘留。虽然该通报对相关人员的身份采取了匿名化处理,但是《人民日报》(海外版)的官方微博“侠客岛”在十分钟之内即发表针对性评论,“琴键弹错了可以重来,人生道路可得认准黑白”,字数不多,立场鲜明,指向明确。随后,包括《人民日报》、央视等在内的主流媒体相继跟进报道此事,“李云迪涉嫖娼被拘”事件热度瞬间飙升,当晚即达到舆情顶峰。与普罗大众关注嫖娼事件本身不同,学界则对公安机关是否应当公开行政处罚决定展开了热烈的讨论。由于信息传播门槛较低,这些讨论很快跨越专业藩篱,引发了社会各界的广泛关注和思考。同时,近年来屡见行政处罚决定被公开的事例。如,市场监管部门公开了对阿里巴巴、阅文集团、丰巢网络等企业垄断行为的行政处罚决定;税务部门公开了对范冰冰、薇娅、邓伦等人偷逃税款行为的行政处罚决定。但是,学界对这些行政处罚决定的公开却泰然处之,争议不大。两相比较进一步将对这类法现象的思考引向深入,可以将上述事例中的核心法律命题归纳为,行政处罚决定公开是否具有正当性。该命题的讨论主要包含三个子问题:行政处罚决定公开是否有法律依据;行政处罚决定公开规范是否具有合宪性;行政处罚决定公开规范的内涵应当如何把握。

  一、行政处罚决定公开的规范体系

  法治的第一要素就是有法可依,故而讨论行政处罚决定公开是否具有正当性,首先应当考察其是否有相应的法律依据。2021年新修订的《中华人民共和国行政处罚法》(以下简称《行政处罚法》)第48条第1款规定:“具有一定社会影响的行政处罚决定应当依法公开。”据此,似乎公开行政处罚决定已经有了明确且充分的规范依据,本不应该产生上述争议。然而,“很多法条的构成要件彼此会全部或部分重合,因此,同一案件事实可以被多数法条指涉”。同样,行政处罚决定公开行为亦可能成为《行政处罚法》之外其它法条的构成要件,甚至横跨不同的法律部门,进而这一系列法条构成一个规范体系。因此,必须全面梳理出行政处罚决定公开的规范依据,防止“只见树木不见森林”,方可全面准确地阐释其真实意涵。

  从过程上看,公开行政处罚决定是实施行政处罚过程中新设的一个程序环节,是《行政处罚法》第5条确立的行政处罚公开原则的具体体现。修订后的《行政处罚法》第48条第1款规定:“具有一定社会影响的行政处罚决定应当依法公开。”这属于行政处罚决定公开的授权性规范。然而,追溯该条款形成的脉络不难发现,其隐含着一个双重的限制结构。2020年7月4日,全国人大公布的《中华人民共和国行政处罚法(修订草案)》(以下简称《草案》)一审稿第45条规定:“行政处罚决定应当依法公开。”据此,所有行政处罚决定都必须对外公开。然而,随后发布的《草案》二审稿第46条则规定:“行政处罚决定应当按照政府信息公开的有关规定予以公开。”立法者选择准用性规范,将行政处罚决定公开托付给了政府信息公开立法,而后者虽然坚持以公开为常态原则,但仍存在涉及国家秘密、个人隐私、商业秘密等不公开的例外情形。这意味着立法者有意识地对一审稿中行政处罚决定公开的范围进行了限缩,其最终体现为修订后的《行政处罚法》第50条之规定,即“行政机关及其工作人员对实施行政处罚过程中知悉的国家秘密、商业秘密或者个人隐私,应当依法予以保密。”此为第一重限制。同时,最后通过的审议稿在二审稿的基础上,将行政处罚决定公开的范围进一步限缩为“具有一定社会影响的行政处罚决定”,此即第二重限制。因此,不具有一定社会影响的行政处罚决定和具有一定社会影响的行政处罚决定中的国家秘密、商业秘密或者个人隐私不能公开,这属于行政处罚决定公开的限制性规范。

  从形式上看,行政处罚决定显然属于行政机关在履行行政管理职能过程中制作或者获取的,以一定形式记录、保存的信息,即应当属于一种政府信息,故应当受到《中华人民共和国政府信息公开条例》(以下简称《政府信息公开条例》)的调整。然而,2008年5月1日起施行的《政府信息公开条例》中并没有明确行政处罚决定是否应当公开。立法上的缺省造成了实践中一定程度上的混乱。如,曾有人向不同行政部门申请公开各自的行政处罚情况,七个部门给出七个不同答复。在法治政府建设的推进过程中,我们在税务、工商、住房和城乡建设等领域积极开展了行政处罚类信息公开的实践探索。最终,2019年修订的《政府信息公开条例》第20条第6款对此予以总结确认,作出了统一规定,即行政机关认为具有一定社会影响的行政处罚决定应当主动公开,实现了由点到面的嬗变。这属于行政处罚决定公开的授权性规范。同时,将行政处罚决定作为政府信息予以公开,还应当遵循政府信息公开的限制性规范,即如果属于《政府信息公开条例》第14条至第16条规定的国家秘密、商业秘密、个人隐私、行政机关的内部事务信息、过程性信息以及行政执法案卷信息等则不予公开。当然,根据《政府信息公开条例》第15条之规定,行政机关认为不公开会对公共利益造成重大影响的商业秘密、个人隐私信息,可以予以公开,即行政机关对此具有自由裁量权,这也属于行政处罚决定公开的授权性规范。

  从内容上看,与一般的政府信息不同,行政处罚决定针对明确的行政相对人,势必包含大量的个人隐私和个人信息,而无论是个人隐私还是个人信息,均受法律保护,不得随意公开。个人隐私权和个人信息权兼具宪法权利和民事权利的双重属性,《中华人民共和国宪法》(以下简称《宪法》)虽未直接规定隐私权和信息权,但是其中的人权保障条款、人格尊严不受侵犯条款、住宅不受侵犯条款、通讯自由和通讯秘密受法律保护条款等可以为隐私权和个人信息权提供宪法依据。在此基础上,《中华人民共和国民法典》(以下简称《民法典》)、《中华人民共和国个人信息保护法》(以下简称《个人信息保护法》)等部门法“根据宪法”对隐私权和个人信息权的保障作出了进一步规定,强调国家机关、承担行政职能的法定机构及其工作人员对于履行职责过程中知悉的自然人的隐私和个人信息,应当予以保密,不得泄露或者向他人非法提供。这些条款属于行政处罚决定公开的限制性规范。当然,隐私权和个人信息权不是绝对的,作为保密与公开相互平衡的结果,行政处罚决定中涉及的个人隐私在“法律另有规定或者权利人明确同意”的情况下可以公开,而个人信息在有“法律、行政法规规定”以及“取得个人的同意”的情况下也可以公开。这属于行政处罚决定公开的授权性规范。据此,除了权利人(明确)同意外,公开行政处罚决定中的个人隐私实行“法律保留”原则;而公开行政处罚决定中的个人信息实行“行政法规保留”原则。

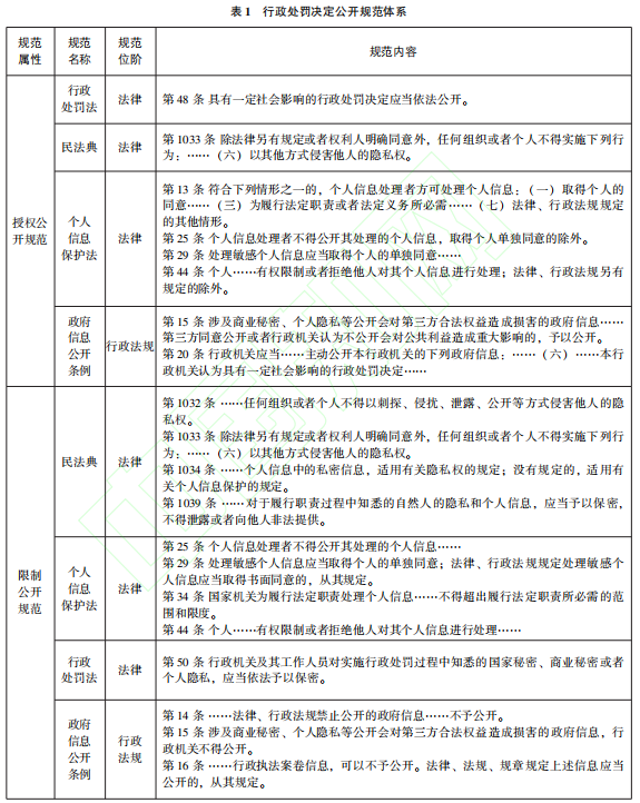
  综上所述,现行法制中有关“行政处罚决定公开”的规范是一个体系性的存在,其实际上蕴含着一个授权公开与限制公开的双向规范结构。当然,部分法条并非纯粹的授权性规范或者纯粹的限制性规范,最典型的就是一些由原则和例外两部分组成的规范,类似于“附条件”的条款,视条件成就与否而具有不同属性。如,除权利人明确同意外,不得公开个人隐私。这意味着如果取得权利人同意,那么此条款就构成公开的授权性规范,否则就属于公开的限制性规范。笔者将行政处罚决定公开的规范体系整理如表1:

图片

  上述梳理主要基于行政处罚、政府信息公开和隐私权、个人信息权保障等领域的“通用”立法,尚不包括各领域的单行立法,比如《中华人民共和国环境保护法》《中华人民共和国证券法》(以下简称《证券法》)等立法中也不乏关于行政处罚决定公开的规定。显然,仅仅在这些“通用”立法中,行政处罚主体公开行政处罚决定就有着明确的授权性规范,并非无法可依。反对意见主要集中在以下两点:一是担心公开行政处罚决定可能会给行政相对人隐私权等造成难以弥补的损害。笔者认为这种担心有一定的道理,但是从制度规范上看是多余的。一方面,按照《民法典》《个人信息保护法》之规定,公开行政处罚决定中包含的个人隐私必须要有“法律”授权,而《政府信息公开条例》属于行政法规,无权授权行政机关根据保障公共利益的需要决定公开个人隐私,其只能授权公开个人信息,且不包括个人信息中的私密信息,因为后者适用有关隐私权的规定,也必须有法律授权方可公开。另一方面,虽然《行政处罚法》属于法律,可以授权公开个人隐私,但是纵观《行政处罚法》全文,其非但未作出这样的明确授权,反倒如前文所言,通过体系解释和历史解释的方法,可以清晰得出个人隐私应当豁免公开的规范意涵。当然,之所以说上述担忧有一定的道理,是因为在行政处罚决定公开的实践操作中,对相关信息是否属于个人隐私存在认识错误或者对包含个人隐私的行政处罚决定如何公开处理不当,从而侵害了行政相对人的隐私权,但这属于规范实施而非规范本身的问题。二是担心公开行政处罚决定会使得社会公众知悉行政相对人的违法事实而对其进行二次评价,从而有违“一事不二罚”原则。立法者应当针对不同的行为模式,设定相应的法律后果,并确保两者相互匹配。进而,对违法行为人采取了相应的处罚措施,就应当视作完成了法律评价,实现了“过罚相一致”。但是,在给予行政处罚的基础上,再公开行政处罚决定的结果可能是,在客观上会进一步对行政相对人的人格尊严等利益造成限制或者剥夺,其实际效果和《行政处罚法》中规定的“警告”“通报批评”等声誉罚类似,从而不可避免地成为一种新的行政处罚类型,这样就造成了对同一违法行为进行重复处罚的客观事实。因此,该条款是否具有合宪性的确值得推敲。

  二、行政处罚决定公开规范的合宪性分析

  法治就是追求良法善治,而良法是善治的前提。“不是什么法都能治国,不是什么法都能治好国;越是强调法治,越是要提高立法质量。”所谓良法,首先要求立法应当符合宪法精神。欲回应行政处罚决定公开所存在的上述争议,就需要在宪法层面对其规范依据进行必要的正当性论证。论证内容主要包括:设立该规范的目的是否正当;设立该规范是否符合比例原则,即“手段—目的”之间是否具备妥当性、必要性以及均衡性。

  (一)目的正当性审查

  立法目的旨在表明立法者立法调控特定社会关系的内在动机,是“立法者希望通过所立的法来获得的结果”。根据所涉及的主体,行政处罚决定公开规范的目的无外乎以下三种可能:与行政处罚主体相关的监督规范行政处罚权、与行政相对人相关的声誉制裁、与社会公众相关的风险警示或者守法教育。

  就监督规范行政处罚权而言,保障公民权利和规范公权力是立宪主义确立的重要“世界观”,而坚持公开原则就成为规范公权力的重要“方法论”。《宪法》第27条规定“一切国家机关和国家工作人员必须……接受人民监督”,从中衍生出社会公众对政府活动的知情权,进而“根据宪法”制定的《行政处罚法》确立了处罚公开原则。该原则应当贯穿行政处罚全过程,不仅要求对违法行为给予行政处罚的规定必须公布,而且对作为结果的行政处罚决定予以公开亦当属题中之义。据此逻辑倒推,行政处罚决定公开规范的目的在于,满足社会公众知情权以监督规范行政处罚权,进而在宪法上具有正当性。这一点也可以在行政处罚决定公开规范的形成过程中得到印证,该规范滥觞于行政执法“三项制度”改革实践中的“行政执法公示制度”,《国务院办公厅关于全面推行行政执法公示制度执法全过程记录制度重大执法决定法制审核制度的指导意见》(国办发〔2018〕118号)(以下简称《指导意见》)要求“行政处罚的执法决定信息要在执法决定作出之日起7个工作日内公开,但法律、行政法规另有规定的除外”,其目标定位则是“保障行政相对人和社会公众知情权、参与权、表达权、监督权的重要措施”。由此可见,行政处罚决定公开规范的目的首先应当是监督规范行政处罚权。

  就声誉制裁而言,就是期望通过向社会公开行政处罚决定,给违法者造成名誉减损和社会评价降低,进而引发其心理痛苦。如前文所述,这在实质上构成了一种行政处罚,相当于在行政处罚决定确定的“主罚”基础上,再作出“附加罚”。这不仅构成重复处罚,进而有违比例原则,而且由于“附加罚”是在行政处罚决定形成之后裁量作出的,所以行政相对人陈述、申辩、要求听证等权利很难得到保障,进而有违正当程序原则。同时,在很多情形下,“行政处罚决定公开的效果比处罚决定本身具有更大的制裁性”,即“附加罚”可能远重于“主罚”。这缘于其蕴含的人格羞辱属性突出,而《宪法》第38条规定:“中华人民共和国公民的人格尊严不受侵犯。禁止用任何方法对公民进行侮辱、诽谤和诬告陷害。”因此,即使我国宪法上的人格尊严被理解为个别性权利而具有内在界限,这种人格羞辱的属性也在一定程度上与这种个别性权利尤其是作为其价值基础的“人的尊严”相悖,从而难言合宪。当然,如果行政处罚决定作出后,违法行为人仍拒不改正或者拒不执行,那么行政处罚主体公开行政处罚决定,“借助舆论的监督作用保证处罚结果得到履行,进一步提高行政执法效能”,如此作为一种声誉制裁似乎就有了一定的正当性基础。但是,这种情形必须具备“拒不改正”或者“拒不执行”这些前提条件,且宜由《行政处罚法》第六章“行政处罚的执行”这部分调整,或者将其纳入行政强制法讨论更为合适。因此,声誉制裁不是行政处罚决定公开规范的目的,哪怕事实上有这样的客观效果,也是需要极力避免的,更不应当将其确立为规范目的,而名正言顺地对行政相对人进行声誉制裁。

  就风险提示或者守法教育而言,部分行为的违法性比较模糊,公开行政处罚决定可以提供权威判断,提高社会公众违法风险认知水平;部分违法行为的社会危害在频次上具有反复性、在范围上具有不确定性,公开行政处罚决定可以向社会公众提示风险,提升风险防范意识,作出理性的预期和行为选择;部分行政违法行为具有典型性,公开行政处罚决定可以警示潜在的效尤者,增强其守法自觉性。可见,为实现风险提示或者守法教育目的而公开行政处罚决定具有一定的正当性,而且能够为《行政处罚法》的立法目的——“为了规范行政处罚的设定和实施,保障和监督行政机关有效实施行政管理,维护公共利益和社会秩序,保护公民、法人或者其他组织的合法权益”——中的“维护公共利益和社会秩序”所涵盖。但不容否认的是,其在客观上给行政相对人造成了“二次处罚”的实际效果,而这在宪法上也不无疑问。虽然我国没有像许多国家那样,将诸如“禁止重复评价”等原则写入宪法,直接作为基本人权予以保障,但我国宪法中关于公民基本权利尤其是人格尊严和自由权的规定则是一事不再罚原则成立的宪法根据。特别是,我国已经签署的《公民权利和政治权利国际公约》规定:“任何人已依一国的法律及刑事程序被最后定罪或宣告无罪者,不得就同一罪名再予审判或惩罚。”从中亦可以阐释出禁止“二次处罚”的精神意涵。同时,虽然在监督规范行政处罚权目标下,公开行政处罚决定也有这种客观效果,但是行政相对人在该情形下起码可以从中获得公正处罚的“制度收益”,而在风险提示或者守法教育目标下则被纯粹地牺牲成为“制度成本”。所以,风险提示或者守法教育只能作为行政处罚决定公开规范的次要而非主要目的。

  综上所述,行政处罚决定公开规范的目的应当以监督规范行政处罚权为主、风险提示或者守法教育为辅,这样才能在宪法上获得正当性。相应地,我们也要防止上述目的被抽空进而异化为单纯的声誉制裁。

  (二)合比例性审查

  行政处罚决定公开规范可能会对相对人的隐私权、个人信息权甚至人格尊严等基本权利构成克减,但是基本权利本身存在内在和外在的界限,因此对其进行相应的限制具有正当性。如,《宪法》第51条规定:“中华人民共和国公民在行使自由和权利的时候,不得损害国家的、社会的、集体的利益和其他公民的合法的自由和权利。”然而,对基本权利的限制不得侵害其最核心的内涵,应防止对其形成事实上的完全剥夺,否则宪法规定的基本权利就将成为“空头支票”。这就涉及对基本权利限制的正当化问题,目前对限制基本权利进行审查的框架当首推比例原则。比例原则又称为禁止过度原则,主要来自法治国家原则。根据宪法上的比例原则,行政处罚决定公开规范不能对公民的基本权利造成过度限制,而应当使这种限制与由此得以实现的目的之间具备妥当性、必要性和均衡性。

  就妥当性审查而言,其主要检视公开行政处罚决定这一手段是否有助于实现该规范所预设的目的。一方面,对行政处罚权的监督规范是行政法治的中心议题之一。为此,我们通过内部和外部的程序机制,以增进行政机关自制和行政相对人参与的方式,推动对行政处罚权的监督规范。然而,上述两种机制主要局限在“行政主体—行政相对人”的法律关系之内,分别存在自制动力和参与能力这两个限度,需要更为广泛的民意传导机制的加持,而行政处罚决定包含了违法事实的认定、法律的适用和处罚的内容等较为完整的信息,公开以后可以形成关于案件的公共舆论场,产生一种积极有效的倒逼效应,从而实现监督规范行政处罚权的目的。另一方面,法治发展的历史表明,无论是英美法系还是大陆法系,经典案例对社会公众法律意识的提升和法律知识的增长均大有裨益。有鉴于此,我国各级各类行政执法机关也纷纷分门别类地发布典型案例。如,市场监管总局会定期发布年度反垄断执法十大典型案例,住房和城乡建设部也会定期发布年度安全监管典型执法案例等,收到了公布一案、警示一类、教育一片的实际效果。可见,作为案例公布的一种形式,行政处罚决定公开能够实现风险提示或者守法教育的目的。一般而言,妥当性要求实际上是比较容易满足的,只要手段不是根本无法达成立法目的,就不违反比例原则。因此,行政处罚决定公开规范通过妥当性审查后,也只是证明了手段之于目的的有效性,并不意味着其当然地具备完全的正当性。

  就必要性审查而言,其主要是考察在满足妥当性条件之后,立法机关所选择的公开行政处罚决定这一措施是不是诸多同等有效措施中对人民权利侵害最小的。首先,一般认为行政处罚主体公开行政处罚决定本质上属于行政事实行为,只是将既定的行政处罚信息对外公布,并无追求法律效果方面的意思表示,亦未在法律上减损行政相对人的权益或者增加其义务,所以理论上讲和其他措施相比当属对行政相对人权利侵害最小的。其次,退一步讲,虽然行政处罚决定公开规范的目的不包括声誉制裁,但客观上行政处罚决定一经公开,就可能导致行政相对人遭遇社会性制裁(名誉减损和社会评价降低),故有研究者认为“社会性制裁事实上已经‘法化’为法规范潜在的部分内容”,从而被认为产生了法律上的意思表示和实际效果。然而,名誉减损和社会评价降低这种法律效果,本质上与《行政处罚法》中的“警告”“通报批评”一样,都属于声誉制裁。按照对行政相对人权益影响从轻到重的顺序,《行政处罚法》第9条列举了五种不同类型的行政处罚,而“警告”和“通报批评”被排在了第一序列,说明立法者将声誉制裁定位为对行政相对人权益影响最轻的行政处罚种类,进而行政处罚决定公开对行政相对人的不利影响也属于相对较轻的。最后,即使这种声誉制裁在某些情况下超出了立法者的预期,对行政相对人造成“社会性死亡”这种匹敌或者远甚于资格罚、行为罚和自由罚的不利后果,由于立法者设置了“依法公开”这个前提条件,也可以在适用过程中对其进行矫治,从而尽可能降低对行政相对人权利的影响。如,根据前文所列举的限制公开规范的要求,对部分行政处罚决定中相对人的身份信息所作的技术化隐匿处理等。一言以蔽之,行政处罚决定公开规范可以通过必要性审查。

  就均衡性审查而言,其主要是判断公开行政处罚决定对人民权利的限制与其所实现目的的价值之间是否达到平衡,是否对人民造成过度的负担。一般认为,声誉制裁对行政相对人造成的负担是名誉减损和社会评价降低,但不能简单地将其纳入宪法上人格尊严保障范围而主张绝对保障,因为“宪法不但肯定个人人格具有独立之自主性,且承认个人在社会关系和其对社会之多重义务”。如,我国《宪法》第33条第4款规定:“任何公民享有宪法和法律规定的权利,同时必须履行宪法和法律规定的义务。”因此,当面对监督规范行政处罚权、风险提示或者守法教育等价值追求时,人格尊严也必然要根据一定的标准接受合理的限制。国家公职人员和社会公众人物的名誉权、隐私权等人格权,应当接受严格的限制被广泛认可就是最好的例证。当然,行政处罚决定公开所针对的并非局限于国家公职人员和社会公众人物,更多的是普通民众,那么这构成对人民过度的负担吗?众所周知,法律具有教育作用,即“法律通过其本身的存在以及运作产生广泛的社会影响,教育人们弃恶从善,正当行为的作用”;同时,法律是底线的道德,故其运作过程需要接受社会舆论的评价。因此,除了涉及法律规定应当保密的内容外,对违法行为进行查处的过程(包括结果)应当且本就是公开进行的,否则上述的教育和评价就成为无本之木。换言之,行政处罚决定本就是原则上应当且已经公开的,不属于法律上豁免公开的范围,这就是为什么《草案》一审稿规定所有行政处罚决定都应当公开的原因。当然,“一方面公众对于行政处罚如何恢复社会关系及后果的知情要求并不急切,另一方面对行政处罚主体实施行政处罚的监督需要也不突出,对行政处罚在公开问题上整体上就不具备刑事制裁那样强烈的政治利益需求”,而且所有行政处罚决定全部公开,会使社会公众产生“教育和评价”疲劳,使真正需要关注的行政处罚决定被信息海洋所淹没,即“泛化的公开还将影响重要信息的针对性效果”;加之行政处罚决定面广量大点多,全部公开的行政成本难以估量。所以,立法者将公开的范围限定为“具有一定社会影响的行政处罚决定”,使其成为一种“附条件公开”,要求充分权衡公开与否之间的利益,突破一般政府信息公开所秉持的“公开为常态、不公开为例外”原则,从而能够有效防止对人民造成过度的负担。

  三、行政处罚决定公开规范的内涵解读

  诚然,行政处罚决定公开规范能够通过目的正当性和合比例性审查,从而具有合宪性。但如前所述,这种合宪性论证的过程离不开一定的限制性条件作支撑,因此论证的逻辑链条总体上来讲还是比较脆弱的,需要对其内涵作充分的阐释,以防止我们在具体操作中打破其合宪性状态。

  (一)作为限制性条件的“具有一定社会影响”

  如前文所言,在《行政处罚法》修改过程中,行政处罚决定公开规范经历了从“行政处罚决定应当依法公开”到“行政处罚决定应当按照政府信息公开的有关规定予以公开”再到“具有一定社会影响的行政处罚决定应当依法公开”的调整过程,立法者限制公开范围的意图跃然纸上。那么,“社会影响”就是我们必须直面的一个不确定法律概念。“对一个概念下定义的任何企图,必须要将表示该概念的这个词的通常用法当做它的出发点。”考察“社会影响”这个语词的通常用法,其由“社会”和“影响”这两个词汇构成。其中,“社会”的基本涵义有两个,即“指由一定的经济基础和上层建筑构成的整体;泛指由于共同物质条件而互相联系起来的人群”;“影响”的基本涵义也有两个,即“①对人或事物起作用;②对人或事物所起的作用”。据此,结合行政处罚决定公开规范的目的,笔者认为“社会影响”是指行政处罚主体作出的行政处罚决定被社会公众感知,进而对其思想(评价处罚公正与否)、认知(消除对法律认识上的盲点误区)或行动(作出理性的行为选择)起作用。当然,这种“社会影响”可能产生于行政处罚决定公开之前或者之后,分别需要行政处罚主体在对社会公众的态度和反应进行捕捉、分析或者评估、预测的基础上作出判断,进而我们可以将行政处罚决定公开分为“回应型公开”和“引导型公开”。

  所谓回应型公开是指,某些行政违法行为在行政处罚决定公开之前,就已经产生了一定社会影响,比如经公开举报或者媒体曝光后行政处罚主体介入查处的,行政处罚主体为了回应这种社会影响而公开行政处罚决定。一般而言,这种情形下产生“社会影响”的原因,可能是违法行为对公共利益造成了严重损害,也可能是对众多第三人利益造成了损害,还有可能是行政相对人的身份具有特殊性,甚至可能仅仅是媒体的过度反应。行政处罚主体一旦捕捉到这种舆情,经分析认为已经造成“社会影响”的,无需考虑具体原因为何,就应当公开行政处罚决定。有研究者认为,因行政相对人身份特殊和媒体的过度反应而造成一定社会影响的,行政处罚决定不应当纳入公开的范围。笔者认为上述几种情形造成的社会影响都是既定的、客观的,即使是后两种情形仍有公开的必要,因为或者需要监督行政处罚权是否因行政相对人身份特殊而未公正行使,或者需要对媒体反应过度的案件事实进行澄清以平息舆论,两者均可以被行政处罚决定公开规范所预设的监督规范行政处罚权这一目的所涵摄。

  所谓引导型公开是指,某些行政违法行为在行政处罚决定公开之前,尚未产生实际的社会影响,甚至不为社会公众所知,但出于监督规范行政处罚权和风险提示或者守法教育的目的而公开,积极引导社会公众关注相关行政处罚决定。这种情形下的行政处罚决定乍看似乎没有必要公开,但是从文义上看,行政处罚决定公开规范中的“具有一定社会影响”显然有别于“造成一定社会影响”,后者仅指对社会的现实影响,强调社会影响已经发生,而前者还包括行政处罚主体期待或者预测行政处罚决定公开后能产生一定社会影响。由于这种社会影响尚未发生,需要行政处罚主体根据一定的标准对其进行评估和预测。一般都是从违法情节和违法领域角度把握是否需要公开,对违法情节较为恶劣以及与公共安全、社会稳定等公共利益密切相关领域的违法行为的行政处罚决定予以公开。有研究者将其概括为“行为标准”,并提出用“种类标准”“程序标准”发挥排除功能,即在公共性较强的领域,行政处罚决定原则上应当公开,但处罚较轻以及适用简易程序的可不予公开。笔者认为上述标准仍然较为抽象笼统,行政处罚主体自由裁量的空间较大,尚不能完全满足行政处罚决定“附条件公开”的定位。其实,我们可以把目光转回到行政处罚决定作出的过程,《行政处罚法》对于对情节复杂或者重大违法行为的处罚设定了行政机关负责人集体讨论决定程序;对涉及重大公共利益、直接关系当事人或者第三人重大权益且经过听证程序的、案件情况疑难复杂、涉及多个法律关系等处罚设定了法制审核程序;对拟作出较大数额罚款等较重的行政处罚设定了听证程序。这些程序所适用的情形与我们上面所讨论的需要公开行政处罚决定的情形大致相当,那么我们可以将行政处罚决定公开的范围限定为,经过行政机关负责人集体讨论决定程序、法制审核程序和听证程序而作出的行政处罚决定。这样使得行政处罚决定公开的标准与具体程序相关联,从而更具有客观性和可操作性,并且能使两者相互之间形成制约关系,即只有(要)经过相关程序,才(就)能(应)公开行政处罚决定,这在一定程度上体现了法规范内部的逻辑自洽。既有助于倒逼集体讨论决定等程序落实到位,也有助于使行政处罚决定公开范围合理化。另外,与回应型公开不同,在引导型公开情形下,除非满足上述程序条件,否则就不能仅因为行政相对人社会身份特殊或者对卖淫嫖娼等主要涉及社会道德的违法行为,公开相关行政处罚决定。前者因为特殊社会身份并不必然产生法律上的权利,如果在没有法律特别规定的情况下,仅因此就公开行政处罚决定,则有构成差别待遇的嫌疑。当然,这种情形下,不排除媒体对社会身份特殊人员的违法行为进行挖掘并实名报道。后者则是因为这些行为“应当受到处罚,早就人尽皆知,相应的制度威慑早已存在,公开与否并不影响社会大众的违法性认识”,公开这类行政处罚决定的结果,主要就是制造本就不必要的社会影响,从而给当事人带来声誉制裁而已。

  (二)作为限制性条件的“依法”

  实践中,很少有一部立法仅凭自身能力就能全面调整其所调整的社会关系,而是需要积极援用其他法规范,以弥补对相关社会关系调整能力的不足。因此,《行政处罚法》第48条第1款规定:“具有一定社会影响的行政处罚决定应当依法公开。”立法者强调行政处罚决定应当“依法公开”而非“公开”。换言之,行政处罚主体不能仅根据该条款就直接将行政处罚决定公开了事。如前文所言,行政处罚决定公开规范是一个关涉多重价值调整的规范体系,《行政处罚法》第48条第1款只是其中的纲领性规范,还需要援用《政府信息公开条例》为公开提供具体程序以提升公开的可操作性,还需要援用《民法典》《个人信息保护法》等为公开划定边界以保障行政相对人的合法权利,等等。因此,“依法”实质上是对行政处罚决定公开的规范和限制,从而帮助其通过必要性审查。

  行政处罚决定在“依法公开”的过程中,为了保障行政相对人的隐私权、个人信息权以及声誉等,行政处罚主体在行政处罚决定中的隐私、个人信息等能够作区分处理的情况下,可以借鉴政府信息依申请公开中的区分处理方法,只公开可以公开的那部分内容;或者采取剔除部分或者全部身份识别信息的方式,使行政相对人身份信息与行政处罚决定信息相分离,从而让社会公众无法“对号入座”。当然,诸如此类的做法需要及时通过立法的方式固定下来,作为配套制度来补充完善行政处罚决定公开的规范体系。作为硬币的另一面,不排除在部分情况下行政相对人的隐私、个人信息本身构成了行政处罚决定的核心内容而无法作区分处理,或者部分情况下行政处罚决定一旦剔除了行政相对人身份识别信息后再公开,就无法实现监督规范行政处罚权和风险提示或者守法教育之目的。如,对明星偷逃税款的行政处罚决定剔除了行政相对人身份信息后再公开,起码监督规范行政处罚权的目的要大打折扣;对产品质量违法行为的行政处罚决定剔除了行政相对人身份信息后再公开,显然风险警示的目的必将落空。换言之,在某些情况下,为了实现行政处罚决定公开规范的目的,必须公开行政相对人的隐私、个人信息,那么如何做到“依法公开”呢?

  显然,“依法公开”中所依之法包括《行政处罚法》《政府信息公开条例》等,但如前文所述,《行政处罚法》并不支持公开行政处罚决定中的商业秘密和个人隐私,而《政府信息公开条例》虽然授权行政机关可以裁量公开商业秘密和个人隐私,但是个人隐私作为基本权利应当有法律层面的授权方可限制是一项基本共识,而且《民法典》也明确作了这样的要求。换言之,仅仅依据《行政处罚法》《政府信息公开条例》尚不足以公开包括行政相对人隐私的行政处罚决定。同时,公开包括行政相对人的隐私和个人信息的行政处罚决定,在客观上必然会造成对行政相对人的名誉减损和社会评价降低,虽然这并非行政处罚决定公开规范的目的,但是这在本质上已经构成行政处罚。然而,这种行政处罚不在《行政处罚法》第9条明文列举的五种处罚类型之列,依法只能由法律、行政法规规定。因此,公开包含行政相对人隐私(包括个人信息中的私密信息)的行政处罚决定必须有专门的法律依据,否则就必须剔除行政相对人隐私后再公开;公开包含行政相对人个人信息的行政处罚决定必须有行政法规以上的立法依据。如,《证券法》第174条第2款规定:“国务院证券监督管理机构依据调查结果,对证券违法行为作出的处罚决定,应当公开。”这种情形下公开包括行政相对人隐私或者个人信息的行政处罚决定,就可以理解为法律或者行政法规特别授权的公开或者专门设定的特殊行政处罚,从而既实现了对限制行政相对人隐私权、个人信息权的限制,也有效地避免了行政处罚决定公开规范的目的异化为声誉制裁。

  (三)作为行为模式的“公开”

  《行政处罚法》第48条第1款规定:“具有一定社会影响的行政处罚决定应当依法公开。”然而,《政府信息公开条例》规定的公开方式包括主动公开和依申请公开。那么,行政处罚决定公开规范中的“公开”是指哪一种公开方式?笔者认为这里的公开应当限定为主动公开,理由如下:首先,运用体系解释的方法,2018年出台的《指导意见》要求:“行政执法机关要在执法决定作出之日起20个工作日内,向社会公布执法机关、执法对象、执法类别、执法结论等信息,接受社会监督,行政许可、行政处罚的执法决定信息要在执法决定作出之日起7个工作日内公开,但法律、行政法规另有规定的除外。”既然执法决定是“向社会公布”,那么行政处罚的执法决定信息也应当是向社会公布,就应当属于“点对面”式的主动公开;同时,2019年修订的《政府信息公开条例》第20条则明确将“本行政机关认为具有一定社会影响的行政处罚决定”纳入主动公开的范围。因此,作为对行政执法实践和对政府信息公开立法的确认和巩固,2021年修订的《行政处罚法》虽没有明文表达为“依法主动公开”,但应当认为这是法规范体系形成过程中一以贯之的精神。其次,运用逻辑解释的方法,《行政处罚法》第48条第2款规定:“公开的行政处罚决定被依法变更、撤销、确认违法或者确认无效的,行政机关应当在三日内撤回行政处罚决定信息并公开说明理由。”既然行政机关可以撤回行政处罚决定信息,就说明前款所言之公开应当是主动公开,因为只有在主动公开情形下,相关信息才会一直在行政机关掌控的公开平台上,进而行政机关才可能实现撤回,而依申请公开的信息一经公开则为申请人所掌控,撤回信息就无从谈起。最后,运用目的解释的方法,行政处罚决定公开规范的目的在于监督规范行政处罚权和风险提示或者守法教育,这些目的都关乎公共利益,需要社会公众广泛知晓或者需要社会公众参与决策,而这些正是主动公开这种方式存在的基本初衷或者主要功能。

  当然,这里只是说《行政处罚法》第48条第1款所言之公开是指主动公开,但并不否认符合条件的主体可以申请公开特定行政处罚决定。如,与行政处罚具有利害关系的第三人就可以申请公开行政处罚决定,但这是另外一个话题。更不否认社会公众可以申请公开尚未公开的具有一定社会影响的行政处罚决定。因为行政机关对行政处罚决定是否“具有一定社会影响”,进而是否予以公开拥有裁量权,故不排除其因为对社会影响评估不准确或者缺乏通过公开来接受监督规范的主观意愿,而没有主动公开应当公开的行政处罚决定,因而保留社会公众申请公开的权利,有利于形成行政机关主动公开的倒逼机制。同时,如果在接到公众的公开申请后,行政机关经审查决定予以公开,且申请公开同一行政处罚决定的数量比较多,则说明该行政处罚决定“具有一定社会影响”,而且此情形下依申请公开的社会成本比主动公开要大得多,加之“只要对部分人公开,也就在事实上对全部人公开了,因为并没有任何依据和可行的方式,能够限制公众获取政府信息后的再传播”,故而行政机关此时就应当主动公开该行政处罚决定。

  结语

  行政处罚决定公开规范是法治政府建设向纵深迈进过程中的一项重要制度安排,有着多元化的目标预设,也存在着多重价值之间的权衡。虽然其能够通过合宪性审查,但是离不开一系列限制条件作支撑。这些限制条件除了上文已作分析的外,还需要在今后实施过程中进一步提炼。这项工作的核心是围绕行政处罚决定公开会减损行政相对人权利之客观实际,探讨是否将其纳入政府信息公开审查机制予以重点审查;探讨是否需要就公开行为对行政处罚主体科以事先告知、说明理由和听取行政相对人陈述申辩等程序义务;探讨是否需要借鉴民法上的“被遗忘权”和刑法上的“前科消灭”制度,对行政处罚决定公开行为设定期间限制,期满后即视为实现了相应的规范目的,行政处罚主体就应当撤回行政处罚决定信息;探讨行政处罚决定公开行为的法律属性,究竟是“独立的个人信息处理行为”,还是“行政行为的‘过程性行为’”,进而是否赋予行政相对人法律救济权;等等。来源:行政执法研究